Every living space has a story—and we firmly believe it deserves to be told. Share yours with us, and together we’ll transform it into a meticulously designed environment that reflects your true essence.
Let’s collaborate to create a dwelling tailored exclusively for you.
Commercial Design
Whether you’re in search of an exquisite setting for your business, be it an authentic restaurant, a nail salon, a handcrafted art shop, or a fully functional self-storage facility, we have the expertise to customize your space, ensuring it aligns seamlessly with your business needs.
Kitchen Design
The kitchen area in every home is a cherished space where family members gather and share enjoyable moments together. For those with a passion for cooking, the kitchen becomes a canvas for culinary artists, reflecting their unique personality and style.
At iAM Design Group, we understand the importance of tailoring every kitchen component, hardware, accessory, size, layout, and functionality to suit your specific requirements as the kitchen owner. Our ultimate goal is to craft a space that embodies your vision and empowers you to unleash your culinary creativity.
Design Management
Through this collaborative approach, iAM Design Group synchronizes design deliverables, procurement, and fabrication schedules with all stakeholders, ensuring an optimized alignment of processes. Team members actively engage in a comprehensive planning phase to identify and prioritize constraints and requirements, establishing committed dates.
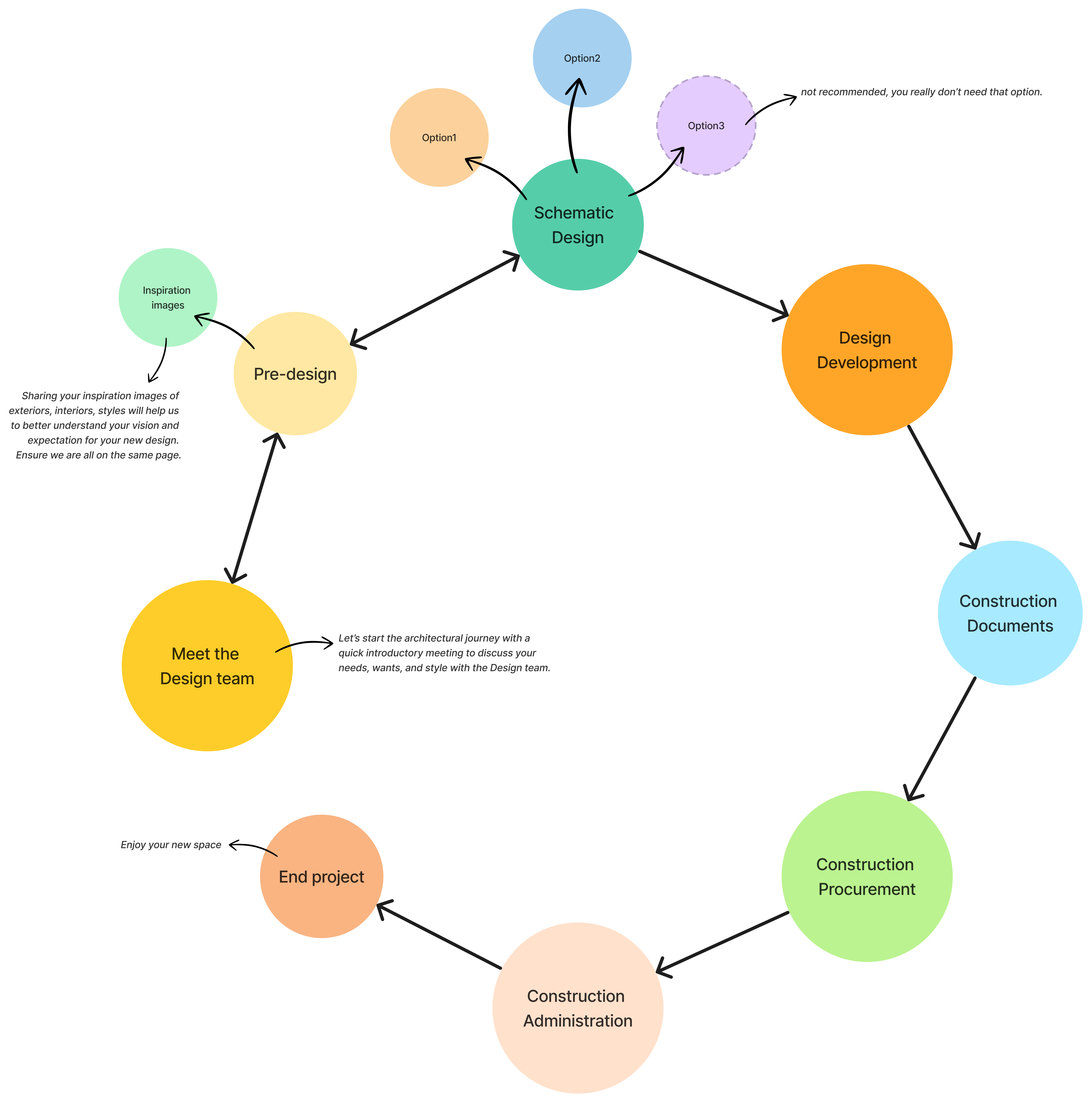
Design Process
From schematic design to construction administration, we have you covered
Meet the Design team
We will start your architectural journey with an introductory meeting to discuss your needs, wants, and style. From there, we will provide you with a fee proposal.
Pre-design
Beginning with a questionnaire, we help you define the size, scope, budget, and character of the project, as well as our fees. We prepare an initial outline and description of the work and include an organized portfolio of images that help capture and define the essence of the project. This is a living portfolio and will continue to develop as the project progresses
Schematic Design
We hold a series of meetings with you to review and discuss drawings and proposed design solutions, working together to arrive at a clearly defined concept, schedule, and construction budget. From there we prepare a sequence of schematic design drawings (site plan, elevation sketches, and character renderings) that illustrate the scale and relationship of program components.
Design Development
Our team works out a clear, coordinated description of all aspects of the design––drawings created at this point become the basis for construction documents to follow. Documentation deepens in specificity and detail and includes comprehensive site plans, elevations, and any necessary material and equipment selections. RSA helps engage a general contractor and coordinates materials for permit and architectural review.
Construction Documents
We prepare all necessary drawings to appropriate scale as well as a complete specifications manual that outlines general requirements and standards for construction services, systems, equipment, and workmanship required to produce the work. Decisions on design details, materials, products, finishes, and the many fine points of bidding and construction documentation all serve to reinforce the design and begin the process of translating the design into reality.

